Светотехнический портал SvetoZone.ru Информационный портал по светотехнической отрасли, представленной на российском рынке.
E-mail (Регистрация) Пароль (Забыли?)
На главную страницу

Обратноходовой ШИМ-контроллер SD7530 с высоким коэффициентом мощности для светодиодного освещения

13 июня 2012 г. Компания: НЕОН-Электронные Компоненты
Просмотров: 2596
Поделиться:
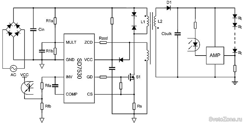
Обратноходовой ШИМ-контроллер SD7530 с высоким коэффициентом мощности для светодиодного освещенияSILAN недавно выпустил обратноходовой ШИМ-контроллер SD7530 с высоким коэффициентом мощности для светодиодного освещения. Микросхема имеет низкий пусковой ток менее 5 мкА и высокий коэффициент мощности более 0.95, что делает его широко используемым в светодиодной продукции освещения с максимальной выходной мощностью до 60 Вт.

SILAN недавно выпустил обратноходовой ШИМ-контроллер SD7530 с высоким коэффициентом мощности для светодиодного освещения. Микросхема имеет низкий пусковой ток менее 5 мкА и высокий коэффициент мощности более 0.95, что делает его широко используемым в светодиодной продукции освещения с максимальной выходной мощностью до 60 Вт.
Особенность микросхемы SD7530 состоит в том, что она обеспечивает работу ККМ в режиме критической проводимости CRM (Critical Conduction Mode), т.е. на границе прерывистого и непрерывного токов через индуктор. Кроме того, она имеет выходной драйвер с максимальным током -600 мА и +800 мА. Таким образом, это устройство может управлять мощным MOSFET транзистором.
Встроенная схема плавного запуска защищает от выхода из строя в результате перенапряжения при отсутствии нагрузки, которая может уменьшить напряжение на транзисторе и повысить надежность. Схема также включает различные функции защиты - защита от короткого замыкания, защита от перенапряжения, чтобы защитить систему при обрыве нагрузки, а также защиту от превышения тока в нагрузке и защиту от перегрева.
SD7530 основана на технологии BCD (Bipolar CMOS Device), разработанной SILAN. Микросхема доступна в корпусах SOP-8 и DIP-8, имеют высокую степень интеграции, позволяет делать печатные платы небольших размеров и удобна в отладке.

Если у вас есть какие-либо вопросы, пожалуйста, посетите сайт ООО «НЕОН-ЭК»
www.e-neon.ru или отправьте запрос по электронной почте neon@e-neon.ru
Подробнее о компании
НЕОН-Электронные Компоненты
НЕОН-Электронные Компоненты, ООО
г. Санкт-Петербург
Тел.: (812)335-00-65, 335-02-60
Производство компонентов для светотехники- линейки, блоки питания. Ведущий российский дистрибьютор светодиодной продукции.
Последние новости
10 сентября, GALAD
Андрей Киричок на Rutube-канале Департамента инвестиционной и промышленной политики города Москвы
На Rutube-канале Департамента инвестиционной и промышленной…
04 марта, GALAD
Минобрнауки провело на кафедре светотехники МЭИ совещание по преодолению дефицита кадров в отрасли
Совещание провели заместитель Министра науки и высшего…
19 июня, GALAD
МСК «БЛ ГРУПП» и РАЭК подписали соглашение о сотрудничестве
МСК «БЛ ГРУПП» стала членом РАЭК. Членство в Ассоциации способствует коммуникациям поставщиков…
17 июня, GALAD
Фитооблучатели GALAD для теплицы в Калужской области
Для создания системы использованы специальные линейные светодиодные фитооблучатели разработки и производства…
Основное Каталог светотехники Сервисы